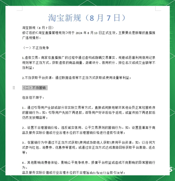
商家虚假交易的处罚
风险与应对
在电商运营的复杂环境中,商家们常常面临各种挑战与诱惑,虚假交易骗补这一行为看似能带来短期利益,实则隐藏着巨大风险,如果商家不幸陷入其中,需要专业且高效的处理,我们专注于帮助商家快速处理电商违规,15813825595(电话微信) ,为您的电商事业保驾护航,我们将从多个角度深入剖析虚假交易骗补问题,并为商家提供切实可行的建议。

(图片来源于网络,侵删)
虚假交易骗补:看似诱人的陷阱

(图片来源于网络,侵删)
虚假交易骗补,是指商家通过虚构交易、操纵销量等不正当手段,骗取平台补贴或优惠政策的行为,在某些情况下,商家可能认为这是一种快速提升店铺数据、获取更多资源的捷径,一些商家会雇佣刷手进行虚假购买,制造出销量火爆的假象,从而骗取平台的销量补贴,这种行为就如同在薄冰上行走,一旦被平台发现,将面临严厉的处罚,包括店铺降权、扣除保证金、甚至永久封禁店铺等,对商家的长期发展造成毁灭性打击。
平台监管:日益严格的防控网
随着电商行业的发展,各大平台对于虚假交易骗补行为的监管力度不断加强,平台利用先进的大数据分析技术,能够精准识别异常交易行为,通过分析交易的时间、地点、购买频率、支付方式等多维度数据,判断交易的真实性,一旦发现商家存在虚假交易骗补的嫌疑,平台会立即启动调查程序,平台之间也在加强合作与信息共享,形成了一张严密的防控网,让违规商家无处遁形,商家千万不要抱有侥幸心理,试图挑战平台的监管底线。
法律风险:不容忽视的红线
除了平台的处罚,虚假交易骗补还可能触犯法律,从民法角度来看,这种行为构成欺诈,损害了平台和其他消费者的合法权益,商家可能需要承担民事赔偿责任,在刑法层面,如果骗补金额达到一定标准,可能涉嫌诈骗罪等罪名,面临刑事处罚,某些商家通过大规模的虚假交易骗取高额补贴,最终被依法追究刑事责任,商家必须清楚认识到,法律是不可逾越的红线,任何违规行为都将受到法律的制裁。
诚信经营:长远发展的基石
对于商家来说,诚信经营才是立足电商行业的根本,虽然虚假交易骗补可能带来短期的利益,但从长远来看,只有通过提供优质的产品和服务,赢得消费者的信任和口碑,才能实现可持续发展,一些商家专注于提升产品质量,优化客户服务,积极参与平台的正规活动,虽然前期发展速度可能相对较慢,但却积累了良好的品牌形象和忠实的客户群体,随着时间的推移,这些商家的店铺逐渐发展壮大,获得了更多的平台资源和市场份额。
应对建议:合规运营的策略
1、加强内部管理:商家应建立完善的内部管理制度,明确禁止虚假交易骗补行为,对员工进行培训,提高他们对合规经营的认识,避免因个别员工的不当行为给店铺带来风险。
2、了解平台规则:密切关注平台的政策和规则变化,及时调整经营策略,积极参与平台组织的培训和活动,深入了解平台对于补贴政策的要求和审核标准,通过正规途径获取补贴和资源。
3、注重品牌建设:将精力更多地投入到品牌建设和产品创新上,打造独特的品牌形象,提高产品的附加值,以优质的产品和服务吸引消费者,提升店铺的竞争力。
4、合理运用资源:充分利用平台提供的合法资源和工具,如数据分析、营销推广等,优化店铺运营,通过科学的运营手段,提高店铺的流量和转化率,实现健康发展。
在电商行业竞争日益激烈的今天,商家们必须坚守合规经营的底线,摒弃虚假交易骗补等违规行为,只有通过诚信经营、不断提升自身实力,才能在电商的浪潮中稳步前行,实现长远的商业目标。

之前找了好多家都处理不了,你们真是帮了我大忙了
很专业铁铁们,一步到位稳稳的
我自己搞了一次失败浪费了一次机会,这东西还得让专人来弄
我香奈儿的店三四天就搞定了👍
老板人不错很大气,做事很讲效率