淘宝如何界定虚假交易行为
商家必知要点与应对建议
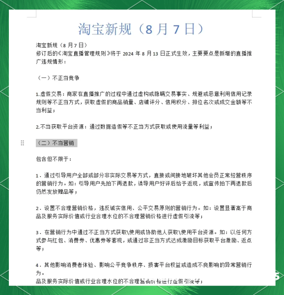
帮助商家快速处理电商违规,15813825595(电话微信),在淘宝的电商生态中,虚假交易是一项严重的违规行为,一旦被判定,商家将面临诸多处罚,这对店铺的信誉、流量和销售都会产生极大的负面影响,深入了解淘宝如何界定虚假交易,对于商家来说至关重要,下面我们将从多个方面来详细阐述。
交易行为异常的界定
淘宝系统拥有强大的监测机制,会对商家的交易行为进行全方位的分析,如果交易过程中出现以下情况,极有可能被认定为交易行为异常,短时间内出现大量的订单,且这些订单的购买时间、购买数量呈现出高度的规律性,比如一家平时日均订单量只有几十单的店铺,突然在某一两个小时内涌入数千单,且都是同一商品、同一购买数量,这种情况就很可疑,交易的IP地址也在监测范围内,如果大量订单的购买IP地址集中在少数几个甚至是同一个IP地址段,尤其是与商家自身的IP地址有重合,或者这些IP地址存在异常(如来自一些代理服务器集中的地址),也容易被判定为异常,还有,买家账号的异常行为也会被关注,如一些新注册的账号,在没有任何正常浏览、收藏等行为的情况下,直接下单购买,或者账号的购买行为与正常消费者的行为模式差异巨大,这些都可能导致交易被认定为异常。

(图片来源于网络,侵删)
物流信息不符的判定
物流信息是淘宝判定虚假交易的重要依据之一,物流单号的真实性至关重要,如果商家填写的物流单号是无效的,或者该物流单号对应的物流信息与实际交易情况不符,就会引起怀疑,商家填写了一个物流单号,但在物流查询平台上根本查不到相关信息,或者显示的物流轨迹与买家收货地址完全不匹配,物流重量也需要与商品实际重量相符,如果商品是较重的家具,但物流显示的重量却很轻,或者商品是小饰品,物流重量却显示过重,这都会让淘宝系统对交易的真实性产生质疑,发货时间和收货时间的异常也不容忽视,如果发货时间远远晚于系统记录的下单时间,或者收货时间过早,与正常的物流配送周期严重不符,也可能被认定为虚假交易的迹象。

(图片来源于网络,侵删)
资金流向分析
淘宝会对商家的资金流向进行分析,以判断交易是否真实,如果商家的资金往来存在不合理的情况,就可能被判定为虚假交易,商家的收款账户与一些可疑账户存在频繁的资金往来,且这些资金往来的金额、时间与正常的交易情况不相符,商家的主要收款账户突然频繁地向一些没有实际业务往来的个人账户大额转账,或者从一些来历不明的账户接收大量资金,这些都可能被视为异常,资金的回流也是重点监测内容,如果商家通过一些手段,将买家支付的款项又回流到买家账户或者与买家相关的账户,形成一种虚假的交易闭环,这种行为一旦被发现,必然会被认定为虚假交易。
商品评价异常的考量
商品评价在淘宝的交易判定中也占有一定比重,如果商品评价出现异常情况,也可能引发对交易真实性的怀疑,短期内出现大量的好评,且这些好评的内容高度相似,甚至是完全相同的模板化内容,这就很容易被认为是虚假评价,如果商品的差评率极低,与同类型商品的正常差评率相差很大,同时又存在大量的无意义评价(如只有几个字符的简单评价),也可能被淘宝系统关注,还有,一些买家在评价中提到的交易情况与实际情况不符,比如买家评价说购买的商品有赠品,但商家并没有设置赠品活动,这种矛盾的信息也可能导致交易被重新审视是否存在虚假成分。
商家应对虚假交易界定的建议
规范经营流程
商家要从根本上杜绝虚假交易的嫌疑,就必须规范自身的经营流程,在订单处理方面,要确保订单的产生是自然、合理的,避免人为制造大量虚假订单,可以通过优化店铺的营销活动,吸引真实的买家流量,提高店铺的自然转化率,在物流方面,选择正规、可靠的物流合作伙伴,确保物流信息的真实性和准确性,在发货时,要准确填写物流单号和商品重量等信息,并且要及时发货,保证物流配送的时效性,要建立完善的资金管理体系,确保资金流向的合理性,避免与可疑账户进行不必要的资金往来。
注重买家账号管理
商家要对买家账号进行一定的管理和筛选,在营销活动中,要尽量吸引真实的、有购买需求的买家,可以通过设置一些门槛,如限制新注册账号的购买数量、金额等,避免一些恶意注册的账号进行虚假交易,对于异常的买家账号,要及时进行排查和处理,如发现有刷单嫌疑的账号,可以拒绝其购买请求或者对其交易进行重点监测。
真实商品评价引导
商家应该引导买家进行真实的商品评价,可以通过提供优质的商品和服务,让买家自愿地给出真实的评价,要避免采用不正当的手段诱导买家进行虚假好评,如以返现、赠品等方式要求买家必须给好评,对于买家的差评,商家要认真对待,及时与买家沟通解决问题,而不是试图掩盖或删除差评,这样不仅可以提高店铺的信誉,也能避免因评价异常而被认定为虚假交易。
建立应急处理机制
一旦商家收到淘宝关于虚假交易的预警或判定通知,要立即启动应急处理机制,要对交易情况进行全面的自查,收集相关的证据,如真实的订单记录、物流凭证、聊天记录等,以证明交易的真实性,及时与淘宝客服进行沟通,向其详细说明情况,并提交相关证据,在沟通和处理过程中,要保持积极的态度,配合淘宝的调查工作,争取尽快解决问题,减少对店铺的影响。
在淘宝的电商运营中,商家只有深入了解淘宝对虚假交易的界定标准,并采取相应的应对措施,才能有效地避免因虚假交易被处罚,保障店铺的正常运营和健康发展,商家要始终坚持诚信经营,提供优质的商品和服务,这才是在激烈的电商竞争中立足的根本。

我自己搞了一次失败浪费了一次机会,这东西还得让专人来弄
之前找了好多家都处理不了,你们真是帮了我大忙了
我香奈儿的店三四天就搞定了👍
老板人不错很大气,做事很讲效率
很专业铁铁们,一步到位稳稳的